好房網News記者林和謙/台北報導
因市場熱錢、利率低、資金湧進等因素,推動國內這波房市熱潮,也衍生不少炒作亂象,政府因而決定出手打炒房,除了央行連2波選擇性信用管制、聯合稽查預售屋等,明(7/1)日包括房地合一稅2.0、實價登錄2.0新制都要上路,盼以重稅重罰遏止市場炒作,而這雙2.0打炒房制度與舊制有哪些差異可要弄清楚,以避免踩到「地雷」。
財政部指出,個人及營利事業2016年1 月1 日以後取得的房地,於2021年6 月30日以前交易者,適用房地合一稅1.0規定課稅;於2021年7 月1 日以後交易者,適用房地合一稅2.0 規定課稅。此次房地合一稅2.0有幾項改革重點與效益,並以圖檔凸顯新舊制差異如下。
(一)延長個人短期交易房地適用高稅率持有期間,居住者個人交易持有 2年以內房地,稅率45%;持有房地超過 2年、未逾 5 年,稅率35%,以抑制個人短期炒作不動產。

房地合一稅針對個人短期交易不動產的新舊制差異。財政部提供

房地合一稅針對法人課稅的新舊制差異。財政部提供
(二)營利事業比照個人依持有期間按差別稅率課稅,營利事業交易持有 2 年以內房地,稅率45%;持有房地超過 2 年,未逾 5 年,稅率35%;持有房地超過5年,稅率 20%,以抑制營利事業短期炒作不動產,防杜個人藉由設立營利事業短期買賣房地、避稅。
(三)修正土地漲價總數額減除規定,防杜利用土地增值稅稅率與房地合一所得稅稅率間差異,以自行申報高於公告土地現值的土地移轉現值方式規避所得稅負。

交易預售屋、符合特定條件的股份或出資額,納入房地合一2.0,防杜藉由不同型態炒作房地產規避稅負。財政部提供

房地合一2.0修正土地漲價總數額減除規定,防止利用土增稅與所得稅稅率差異避稅。財政部提供
(四)納入交易預售屋及其坐落基地、符合一定條件的股份或出資額,視為房地交易,防杜藉由不同型態炒作房地產規避稅負。

財政部列出幾項交易不受房地合一2.0重稅影響,維持20%稅率;自住房地且設籍滿六年,稅率10%。財政部提供
(五)推計費用率由 5%調降為3%,並增訂上限金額為30 萬元,使稽徵機關對於個人未提示證明文件的費用推計基礎更符實情;若實際支付費用超過該金額者,納稅義務人仍須自行提出相關證明文件,核實認定。營利事業未提示有關房地交易所得額的帳簿、文據者,稽徵機關應依查得資料核定成本或費用,若無查得資料,比照個人房地交易推計成本、費用規定辦理。
(六)獨資、合夥組織營利事業交易房地的所得,應由該房地登記所有權的獨資資本主或合夥組織合夥人依個人房地合一課稅規定辦理,不計入獨資、合夥組織營利事業的所得額。
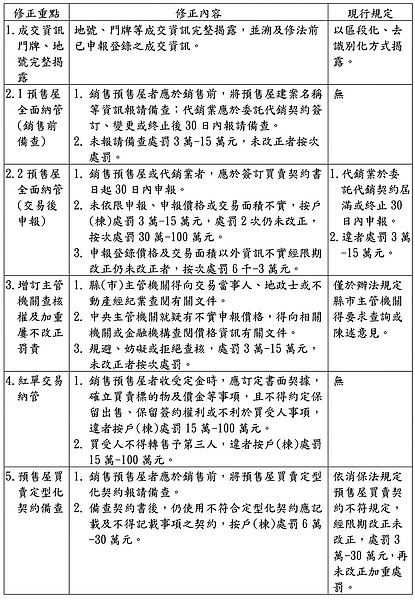
此外,內政部針對將上路的實價登錄2.0,也羅列幾項重點,及可藉由以下圖表看出修正後與舊有規定的差異。

實價登錄2.0新制修正重點與舊有規定差異。內政部提供
(一)地號門牌完整揭露
修法前,實價登錄提供查詢的交易資訊只有揭露區段化的地號或門牌資料(如中正路1-30號),2.0新制施行後將改為揭露完整詳細的地號及門牌資訊,且已提供查詢的300多萬筆交易資訊也將溯及揭露2012年的資料,使交易資訊更為透明。
(二)預售屋全面納管、即時申報
增訂銷售預售屋者在建案開始銷售前,應將建案資訊及定型化契約報請縣市政府備查;此外,預售屋不論是銷售預售屋者自售或委託代銷業者銷售,都應在簽約買賣契約日起30日內申報交易價格等資訊,讓預售屋交易資訊更為即時、完整。
(三)增訂查核權及加重屢不改正罰責
為查核申報登錄資訊的正確性,新制配合增訂縣市政府得向交易當事人等要求查閱相關文件或說明的規定,而疑有不實申報登錄價格的案件,可由內政部向相關機關或金融機構查閱有關文件。此外,對於未依限期申報、申報價格或面積不實情形,可按戶(棟)處3至15萬元罰鍰,經2次處罰仍未改正者,可加重按次處30至100萬元罰鍰。
(四)紅單交易納管
銷售預售屋者或代銷業者收受定金時,應訂定書面契據並確立標的物及價金等事項,且不得約定有保留出售、保留簽約的權利,或其他不利於買方的事項,以保障消費者權益;而買方也不得將紅單轉售第三人;違反規定者,將按戶(棟)處15至100萬元罰鍰,防杜投機炒作。
(五)預售屋買賣定型化契約管理
銷售預售屋者在銷售前應將買賣定型化契約報請地方政府備查,使用的契約如違反「預售屋買賣定型化契約應記載及不得記載事項」,可直接按戶(棟)處6至30萬元罰鍰。

