好房網News記者李彥穎/台南報導
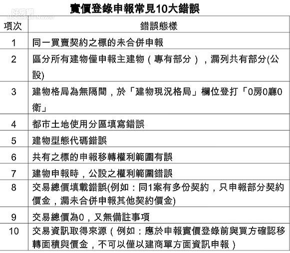
實價登錄從2012年8月1日施行至今,已經屆滿七年,內政部的實價登錄網頁,更是已經累積破1.3億人次瀏覽量,可見社會大眾對於實價登錄資訊的需求。不過你知道實價登錄還是常常出現錯誤的資訊嗎,台南市地政局,整理出十種不動產交易實價登錄,最常出現的申報錯誤情形,最常見的就是「土地建物未合併申報」、「區分所有建物漏列共有部分」及「建物格局未照現況勾選」。
台南市地政局長陳淑美表示,經過地政局統計,目前實價登錄最常見的錯誤,就是土地和建物沒有合併申報、區分所有建物漏列共有部分及建物格局未照現況勾選。
台南市地政局整理出十種最常見的實價登錄申報錯誤情形。圖片台南市地政局提供

此外,土地使用分區、華廈與住宅大樓等建物型態登記,還有車位面積的申報也常有錯誤,至於數字上的誤植,則常發生在房地交易總價及交易筆棟數,除此之外,備註欄未登記特殊交易情形,也是常見錯誤之一。
陳淑美表示,依照現行實價登錄制度規定,不動產買賣應於完成所有權移轉登記30天內申報登錄,逾期申報或申報不實,都可開罰罰款3至15萬元,且可連續處罰,由於大部分民眾都不是地政專業人士,為了避免民眾不清楚申報規定遭受到裁罰,因此地政局才會蒐集並彙整出最常見的實價登錄錯誤,並且公布在地政局官網,提供民眾作為參考。

