好房網News記者呂詠柔/綜合報導
為配合台北市捷運環狀線南環段工程施工,台北客運796公車發車站位自7月1日起從木柵站遷移到象頭埔站,同步試辦調整行駛動線為「木柵-中和」,敬請乘客注意。
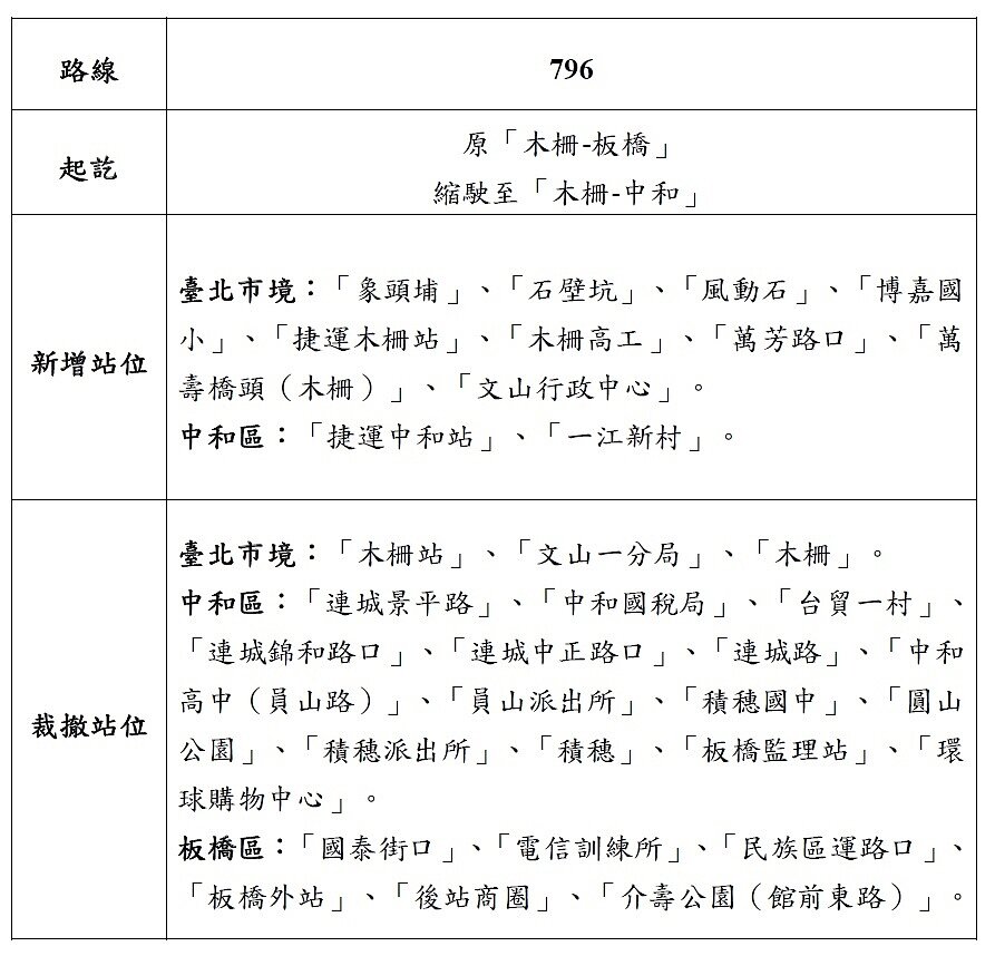
交通局運輸管理科科長林詩欽表示,796公車原行駛路線為「木柵-板橋」,行經景美女中、新北市新店區寶高園區、捷運七張站、大坪林、捷運秀朗橋站、中和台貿一村、板橋監理站、板橋外站、後站商圈至介壽公園。

考量中和至板橋區間與307、57路線重疊度高,因此經發函區公所及徵詢民眾意見,決議796路線裁撤中和至板橋區間站位,調整為「木柵-中和」並調整為一段票收費。
交通局也提醒,搭乘796公車的乘客可至「雙和里-連城中和路口」沿線站位轉乘57公車並享有公車轉乘優惠,或於「捷運中和站」轉乘307公車至板橋,反向亦同。
有關796公車調整行駛動線及裁撤、新增部分站位等訊息可詳見附表,並已於車廂內、沿線站位及網站公告,民眾亦可利用大台北公車動態資訊查詢,或電洽(02)2939-1078台北客運木柵站詢問。


