文/正業地政士聯合事務所所長 鄭文在
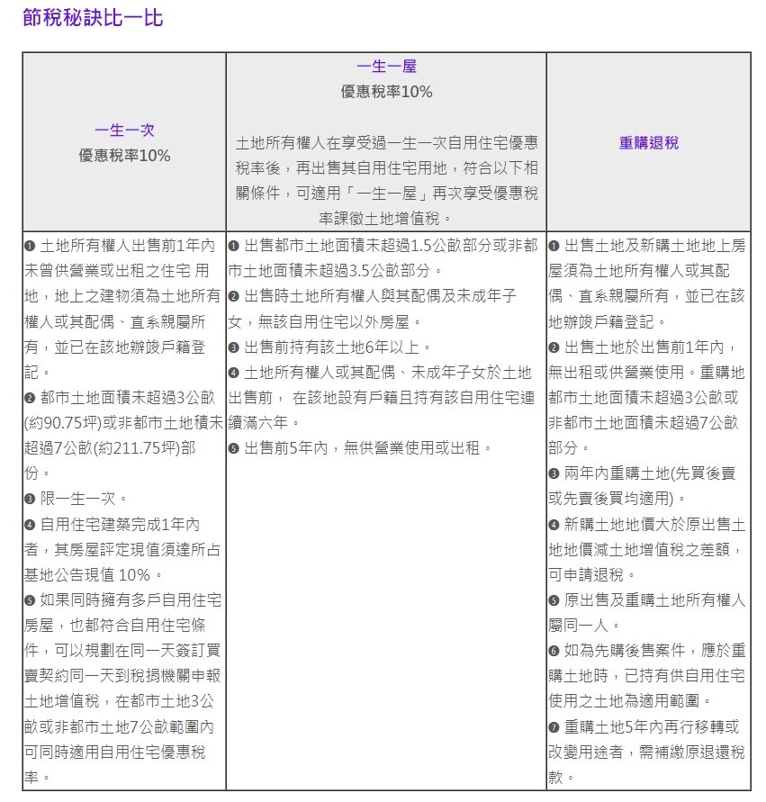
房屋買賣過程中,賣方最大的負擔除了105年以後取得、再出售的新制房地合一稅外,應該就是土地增值稅,一般稅率為20%、30%、40%,自用住宅優惠稅率為10%。兩者的差別很大,所以自用住宅優惠增值稅就有相關的設限,依據《土地稅法》第34條:有一生一次及一生一屋的規定。
另外,《土地稅法》第9條:本法所稱自用住宅用地,指土地所有權人或其配偶、直系親屬於該地辦竣戶籍登記,且無出租或供營業用之住宅用地。
自用住宅優惠增值稅有相關設限。(圖/大家房屋提供)

凡走過必留下痕跡 使用過優惠查得到
實務上,賣方很清楚自己是否符合《土地稅法》第9條的規定;至於,是否適用一生一次,賣方通常無法確認。一來年代久遠,二來以前賣掉房屋,有繳納增值稅,但不確認是否是辦理自用增值稅……。
這時別緊張,只要本人或是委託代理人帶身份證影本、印章到稅捐處服務台查詢,馬上可以得到答覆,是否使用過優惠土地增值稅。因為凡走過必留下痕跡,電腦裡也會留下註記。
自用住宅優惠 66年2月後才列管
至於,有無漏網之魚?依照〈財政部71年11月24日台財稅第38558號函〉:查66年7月14日公布施行之《土地稅法》第34條,有關土地所有權人出售自用住宅用地按百分之十優惠稅率繳納土地增值稅,以一次為限之規定,早在66年2月2日修正公布施行之《平均地權條例》第41條即有上述相同規定,自以該條例公布施行後生效。
若是66年2月4日前賣屋曾想自住優惠,則可以再來一次。(示意圖/EBC地產王張琬聆攝)

依照上開規定,土地所有權人於該條例修正生效前曾按優惠稅率繳納土地增值稅者,於條例修正後仍得按優惠稅率繳納土地增值稅,但以一次為限。所以,自用住宅優惠增值稅一生一次,在66年2月4日後才列管,如果您是之前出售的案件因為沒有列管,屆時,別人可能是「一生一次」,您可以「再來一次」。
試想,當自用土地增值稅是15萬元,一般土地增值稅是50萬元,省下的土地增值稅將是一筆可觀的數字,記得先去稅捐處查詢,尤其是老人家如果是66年2月4日前曾經出售房屋,用過自用土地增值稅,屆時,可能會有意外的驚喜,可以再適用一次10%的優惠稅率,別讓自己的權益睡覺了。


