好房網News記者曾亭皓/台北報導
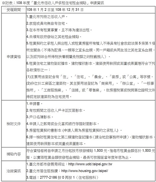
為協助經濟弱勢市民穩定安居,臺北市政府都市發展局辦理108年度「低收入戶承租住宅租金補貼」,將於今(2)日起開始受理申請,舉凡符合申請資格者,每戶每月最高可獲得1,500元的租屋補助。
都發局表示,此方案主要針對臺北市列冊的低收入戶市民,提供經濟弱勢市民住宅租金補貼。提醒,申請人除了必須具備臺北市列冊的低收入戶身份之外,還要是租賃房屋的承租人身分,另外,必須確定申請人及家庭成員,均符合「無自有住宅」,且未領有政府發給的其他租金補貼條件才可以,最高可獲得每戶每月1,500元的租金補助。
北市108年度「低收入戶承租住宅租金補貼」開跑,提醒民眾把握時間申請。(圖/擷取自pixabay)
此外,申請人所租賃的房屋必須作為住宅使用(以建物登記資料主要用途或房屋稅單之使用情形認定),並且不得位於工業區或為違法出租。
都發局提醒,有租屋補助需求的低收入戶市民,可把握申請時間(1/2~12/31),備妥「申請書」、有效期限內的「低收入戶卡正反面影本」、郵局或台北富邦「銀行存摺封面影本」及「房屋租賃契約書影本」等文件,以親送或掛號郵寄方式,向該局提出申請(地址:臺北市中山區南京東路3段168號18樓都市發展局住宅服務科收)。經審查符合資格者,將追溯至申請月份起按月發給補貼,最長可核撥至當年度年底為止。
另外,為民眾避免親自送件舟車勞頓,今年都發局特別提供「租金補貼線上申請」的服務,欲申請的民眾,可於受理期間,至臺北市居住服務讚(http://www.housing.gov.taipei/)以線上填寫申請資料及上傳相關證明文件的方式提出申請。
此外,也可以至都市發展局網站(http://www.udd.taipei.gov.tw)下載相關申請書表,或親至都市發展局中區辦公室及臺北市各區公所索取。
108年度「臺北市低收入戶承租住宅租金補貼」申請資訊。


