經濟日報記者曹逸雯/台北報導
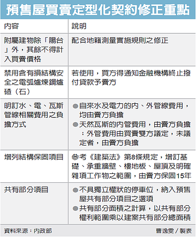
內政部昨(3)日表示,新版預售屋買賣定型化契約將在今年11月1日施行,新版明確規定只有「陽台」得列入附屬建物面積、建材禁用含有電弧爐煉鋼爐碴,以及增列結構保固項目,由賣方保固15年。
未來建商與消費者簽訂預售屋買賣契約,應符合新制契約規定,建商如有違反,最高處30萬元罰緩。
預售屋買賣契約六大變革。

為保障民眾購買預售屋權益,內政部公告修正《預售屋買賣定型化契約應記載及不得記載事項》規定,地政司指出,這次契約修正有六大重點:一、2018年1月1日以後申請建造執照的預售屋,僅限「陽台」得列入其附屬建物面積;二、預售屋建材禁用含有電弧爐煉鋼爐碴;三、明訂水、電、瓦斯管線相關費用之負擔方式;四、增列結構保固項目;五、明確預售屋共有部分項目及其面積計算方式;六、修正履約擔保機制相關用語及擔保公司資格等。

