聯合報記者曾健祐/台中報導
台中賴姓高中生繼承5億元遺產不久即墜樓身亡,同婚的夏姓地政士助理被控覬覦5億元遺產,賴的母親對夏提婚姻無效。台中地院認為,賴、夏根本沒有新婚夫妻喜悅之情,判處婚姻無效,可上訴;對此,賴男母親的律師也發出聲明表示,無論對方是否上訴,真理會越辯越明。
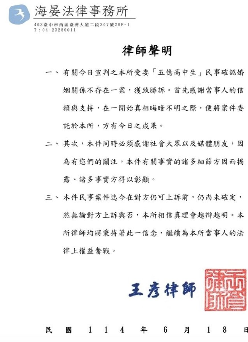
賴男母親委任律師王彥聲明指出,感謝社會大眾、媒體朋友關注,有關事實、諸多細節才能揭露彰顯。

聲明指出,本件民事案件在對方仍可上訴前,仍尚未確認,但無論對方上訴與否,相信真理會越辯越明,繼續為當事人法律權益奮戰。
賴姓高中生2023年5月4日在北屯區墜樓身亡,檢方查出2個小時前他才剛和夏姓地政士助理完成同性婚登記,且賴家庭關係複雜,父親留下高達5億元遺產給他,外界指向夏男為謀財害命,刑事依偽造文書罪判夏1年6月確定,夏已入獄,被控殺人部分檢方兩度不起訴。
賴姓高中生死亡後,5億元遺產原應由配偶,也就是完成同性婚登記的夏男繼承,但賴的母親對夏提民事婚姻無效之訴,民事庭審理期間曾就婚姻是否有效、證人簽名是否有效,有無結婚真意等爭點傳證訊問。
台中地院認為,賴、夏婚前毫無愛慕之情,登記當天沒有親密舉動,反而疏離、陌生,根本沒有新婚夫妻喜悅之情,判處賴、夏「依司法院釋字第748號解釋施行法第2條之永久結合關係無效」,亦即婚姻無效,仍可上訴。
原文出處 【夏男拿不到5億高中生遺產仍可上訴 賴男母親律師聲明曝光】

