聯合報 記者許政榆/綜合報導
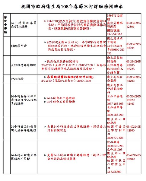
為提供民眾春節期間就醫需求,桃園市11家急救責任醫院,在春節期間依舊提供24小時急診醫療服務,不受假期影響。除夕(2月4日)當天有19家醫院提供部分門診服務,並有391家基層診所(https://www.nhi.gov.tw/Default.aspx)提供診療服務;初五(2月9日)起,各醫療院所陸續恢復提供門診服務。
春節期間,有數波冷氣團即將報到,疾管署預估今年流感高峰期,將落在農曆春節當周,民眾連假返鄉出遊,將提高流感傳播及群聚發生。衛生局長王文彥提醒,出門記得準備保暖衣物、戴口罩、勤洗手,尤其是有心血管及呼吸道慢性病患,一定要規則服藥、定期量測血壓。
春節醫療不打烊,桃園19醫院24小時門急診服務看這裡。(圖/衛生局提供)
另外,接種流感疫苗約需2週時間才能產生足夠保護力,尚未接種流感疫苗的民眾,應於流感疫情高峰來臨前完成接種,以避免流感侵襲。如年節期間有就醫需求,可洽市民專線1999,或至桃園市衛生局網站查詢或就醫前先電洽醫院確認。
春節長照服務不中斷,包括居家服務、喘息服務等,讓家庭照顧者安心出遊,長者也能獲得妥善照顧,有需求的民眾請於春節前撥打「長照專線1966」,向桃市長期照護管理中心提出申請,以利提前預約相關服務做好準備。
另外衛生局也提供24小時心理衛生關懷服務,可隨時撥打安心專線0800-778-995、生命線1995、社區心理衛生中心03-3325880,也有免費24小時毒品防制諮詢及戒毒專線服務(0800-770-885),提供戒毒成功及毒品防制相關訊息。
王文彥提醒,歡度全家團圓,享用團圓飯時,建議以清蒸、滷、燙、涼拌為主,取代油炸調理,將1餐分成2餐食用,避免過量飲食,此外增加新鮮蔬菜及膳食纖維攝取量,以當季新鮮水果取代甜點。盡量避免大吃大喝及過度油膩的食物,以免腸胃道不舒服。可依循4大原則歡樂進食,讓大家過年期間吃的盡興又不發胖。
若遇有食品或食物安全疑慮,可洽本局24小時春節食品中毒預防(0937-466-695),或24小時食品檢舉專線服務(0800-285-000)諮詢,確保春節吃的安全安心過好年,豬事順利。

