工商時報記者楊日興/台北報導
繼勞動節納入全國放假日後,公務員職場待遇再升級,考試院18日審議通過「請假規則」修正草案,增訂三天想請就請的身心調適假,確認會在10月10日「世界心理健康日」上路。
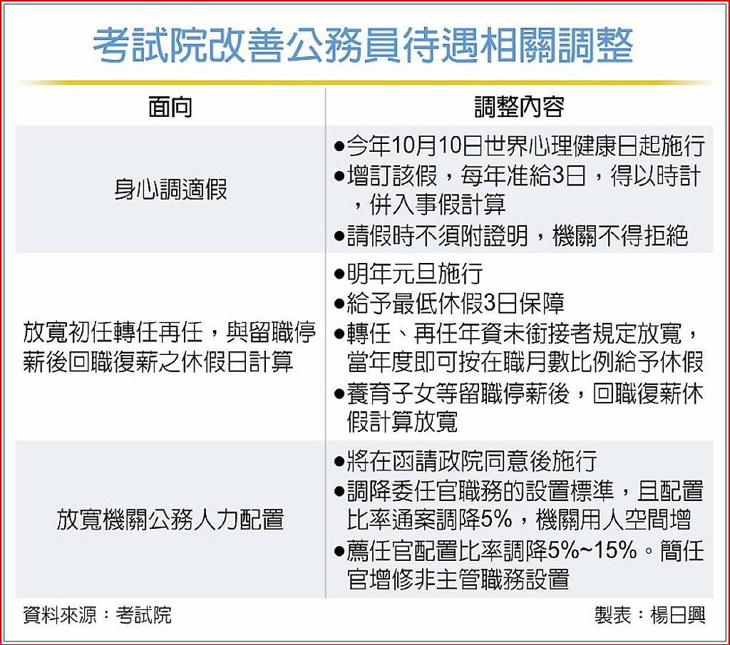
考試院18日表示,8月時審議通過「公務人員請假規則」修正草案,要增訂身心調適假並改善休假制度,在完成行政院同意會銜程序後,18日審議通過施行日期,其中身心調適假雙十施行,其餘明年實施。

身心調適假亦為健康台灣藍圖一環,每年准給3日、以時計、併入事假計算,且不須檢附證明文件,機關不得拒絕,公務員可視心理狀況請假。考試院表示,此舉不但強化對公務員心理健康的支持,也望由政府以身作則,營造出健康職場環境。後續還將通盤檢視各假別規範情況,續改善職場環境,吸引優秀人才進公部門。
除身心調適假外,本次規則修正也涉及放寬初任、轉任、再任及養育子女或照顧孫子女留職停薪後回職復薪等人員休假日數的計算,讓重回機關的公務員有更好的休假待遇。此外,也有增訂請扣薪事假的條件限制等規範,完善制度。相關新制明年上路。
同時,也就公務人力結構進行調整放寬,使用人更符實際需要。考試院表示,院會審議通過「各機關職稱及官等職等員額配置準則」修正草案,放寬各官等的配置比率,將原本框限各機關應配置的基層員額最低標準再調降,以對增加較高職等的員額空間,各機關可按業務專業需求用中高階人力。此外,也增修簡任非主管職務的設置,進一步提升機關人力結構的合理性與彈性。
本次主要使委任、薦任、簡任人力能得到合理配置,強化機關業務承辦能力,達育才及留才成效。
原文出處 【3天想請就請 公務員身心假雙十上路】


