住展雜誌記者林喬慧/綜合報導
2026年1月1日起正式上路的「營建剩餘土石方全流向管制」新制,要求所有清運車輛裝設GPS並使用電子聯單系統申報,原意為防堵非法棄置,但因配套不足、場域量能遠低於實際需求,導致全台工地停擺、土方無處可倒,建築業者形容為「一場人為製造的災難」。
台灣省不動產建築開發商業同業公會聯合會理事長吳國寶指出,央行長期實施選擇性信用管制已使建商資金緊繃,如今土石方新制又倉促上路,造成清運費用暴漲五至十倍,工地開工受阻,產業鏈面臨斷裂危機。他痛批:「乾脆叫我們去死好了!」

根據公會統計,目前全台僅有3,528台卡車完成GPS裝設,遠低於實際需求的1.5萬台。合法收土場嚴重不足,業者拒收情況頻傳,造成土方堆積、工程停工,甚至衍生公共安全與非法棄置風險。
吳國寶強調,問題並非單一公會或個別業者所面臨,而是整個建築產業鏈與地方經濟的結構性危機。公會已於9日下午聯合各縣市建商公會前往公共工程委員會陳情,要求政府儘速提供合法最終處理場,並建請將原訂於2026年實施的新制延後四年至2030年,作為配套建置與量能補強期。
實務現場的混亂也可從各地土資場的公告中看出。根據吳國寶提供的資料,多家土資場皆因系統無法運作而被迫停擺。例如,「GPS車輛及再利用流程無法申報完成,本公司於115年1月1日起暫停收容及再利用相關作業,造成不便,敬請見諒。」

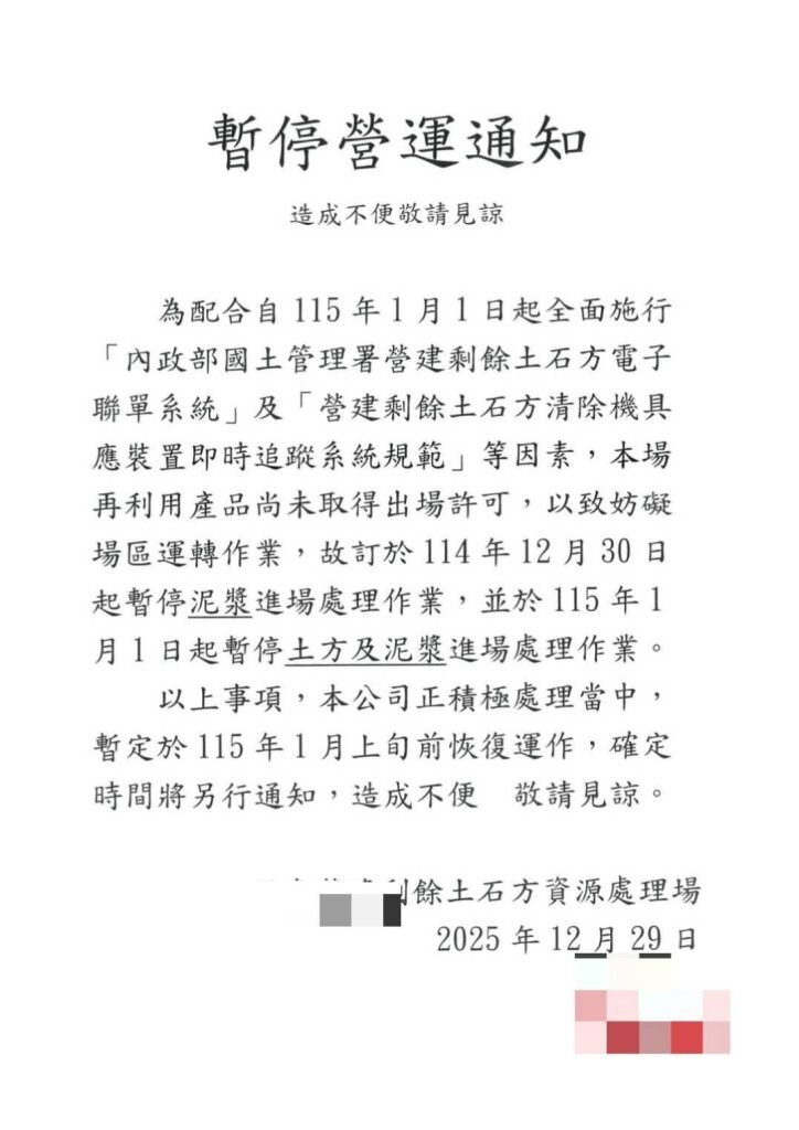
也有營建剩餘土石方資源處理場提前於114年12月30日起暫停泥漿進場,並於元旦起全面暫停土方與泥漿處理,公告中寫道:「再利用產品尚未取得出場許可,故自115年1月1日起暫停土方及泥漿進場處理作業,造成不便敬請見諒。」此外,另家剩餘土石方處理場也去年在12月29日至31日公告停止收料,顯示問題早在新制上路前就已浮現。

新北市不動產開發公會常務監事曹來春表示,北部工地多為深開挖,出土量大,但台北港僅開放公共工程進入,民間案場無法申請,導致大量土方無處可去。桃園、台中、台南等地公會也指出,地方政府配套未完備,場域容量不足,甚至出現系統當機、三聯單跳號等技術問題,建議政府應延長磨合期,避免政策失靈。
吳國寶最後呼籲,政府應正視產業現場的真實困境,停止頭痛醫頭、腳痛醫腳的政策節奏,在推動環境治理與國土永續的同時,也應給予建築業一條活路。



