好房網News記者戴鈺純/綜合報導
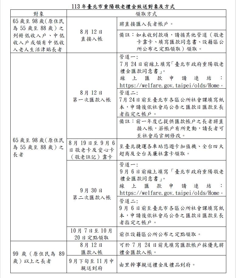
為表達對長者們的尊敬和感謝,今年重陽節為10月11日,目前臺北市政府已開始準備致送重陽敬老禮金作業。今年將擴大提供387間匯款金融機構(銀行、郵局、信合社及農漁會等)供長者選擇,後續仍有敬老卡靠卡及公所指定地點時間等方式可領取,人瑞也可自行選擇優先匯款或由各區公所里幹事到府致送,全市預計將有逾56萬名長輩獲益。
敬老禮金發給對象為設籍本市且至重陽節當日已達3個月以上,且於當年12月31日年滿65歲至98歲(原住民為55歲至88歲)之長者致送1,500元及99歲(原住民為89歲)以上之長者致送10,000元及禮品一份。

為了讓臺北市長者及早且更便利領取重陽敬老禮金,自即日起至7月24日前優先受理匯款申請,民眾可至社會局網站上填具相關資料,或可於臺北市各區公所填寫紙本匯款同意書,將於8月12日入帳。另可選擇以敬老卡靠卡方式領取,長者請於8月19日至9月6日持敬老卡(含註記敬老之愛心卡)於臺北捷運各車站悠遊卡加值機、全台四大超商及全台美廉社靠卡匯入領取。
臺北市市長蔣萬安表示,隨著超高齡社會的到來,尊重和照顧長者的政策至關重要。市政府除了發放重陽敬老禮金外,將持續擴大敬老卡使用範圍、提供長輩居家簡易修繕補助及24小時緊急救援鈴等,依循不同健康階段及老化程度的長者提供妥適的福利服務。
社會局局長姚淑文提醒市民,今年市政府提供了更便利的領取方式,建議長者可以優先選擇以金融機構匯款或使用敬老卡靠卡方式領取。市民可通過社會局網站https://dosw.gov.taipei/cp.aspx?n=2AD02270ED65CBDD&s=A169FD28072206A9查詢相關資訊。

