中國時報記者林欣儀/台中報導
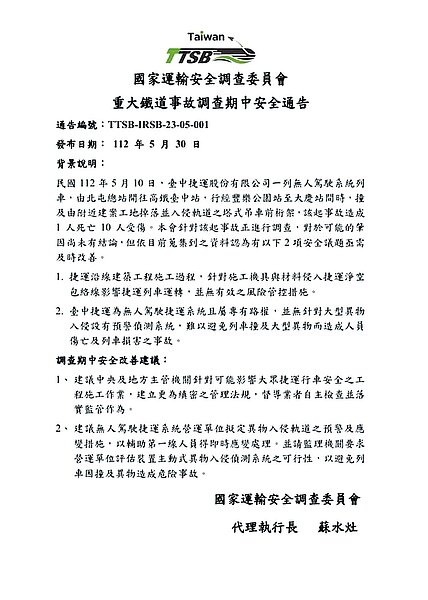
台中捷運5月10日發生建案工地吊臂掉落軌道,釀1死10傷事故,國家運輸安全調查委員會30日公布事故調查期中安全通告,認為中捷對沿線建築工程的機具侵入無有效風險管理措施,且無法有效偵測,建議主管機關應建立更縝密的法規,且中捷應擬定異物入侵軌道的預警應變措施。
這份期中安全通告指出,對於捷運沿線工地施工使用的機具、材料,若侵入捷運淨空路線且影響列車運轉,中捷目前沒有有效風險管理措施;且中捷無人駕駛系統也未針對大型異物入侵涉有預警偵測,難避免列車因撞擊大型異物造成傷亡或損害。

針對兩項風險,運安會提出改善建議,包括建議中央、地方主管機關針對可能影響捷運安全的施工作業,應建立更縝密的管理法規,並落實監管;運安會也建議無人駕駛的捷運系統應設置異物入侵管道的預警、應變措施,以避免列車因撞擊異物造成危險事故。
台中市交通局長葉昭甫表示,過去禁限建相關法規多著重於工程在地下開挖的部分,較少考量空中施工造成的影響,將建議修法,針對禁限建範圍內若有地上物的施工計畫,包括建管、運輸單位應加強聯繫,目前台中市交維計畫由警方、區公所核定,交通局也會到場會勘評估。
針對預警偵測部分,葉昭甫表示,日前中捷公司已提出從人的角度、由隨車員與站務員加強改善;另在設施部分,計畫在月台裝設緊急救難按鈕,可讓行控中心立即了解狀況並作出處置。若要從系統端做改善,因涉及各系統相容性問題,究竟能做到什麼程度及怎麼做?要進一步討論。
市議員江肇國對此通告表示,從這樣的安全提醒,已知市府及中捷對安全把關不足,且事故後避重就輕,將啟動議會調查權,籌組調查小組找真相。葉昭甫強調,市府概括承受事故責任、積極檢討,絕未避重就輕,對議員的提醒會虛心檢討改善,也尊重相關調查權。


