好房網News記者曾亭皓/綜合報導
今(107)年中秋節連假為107年9月22日(週六)至24日(週一)共3天,中秋節為民俗團圓日,有許多返鄉及旅遊旅次需求,請民眾多多利用公共運輸,如要自行開車上路,請務必養足精神做好車輛保養,注意行車安全,以及配合以下高速公路局(以下簡稱高公局)規劃國道交通疏導措施(詳附表1),以維持高速公路行車合理服務水準:
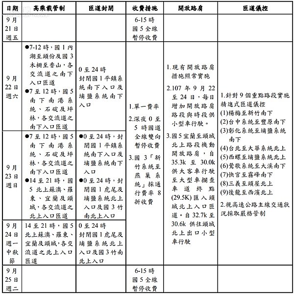
一、收費措施:
中秋連假國道交通一覽。(圖/好房網資料中心)

(一) 單一費率(即採長途折扣費率,無每日20公里優惠里程):107年9月22至24日。
(二) 暫停收費:
(1) 107年9月22至24日,每日0至5時,國道全線暫停收費。
(2) 107年9月21日及25日,每日6至15時,國道5號全線暫停收費。
(三) 路段差別費率:107年9月22至24日,國3「新竹系統至燕巢系統」採通行費率8折收費。
二、入口高乘載管制:
(一) 107年9月22日7至12時,實施國1內湖至頭份、國3木柵至香山路段,各交流道之南向入口匝道高乘載管制。
(二) 107年9月22日及23日7至12時,實施國5南港系統至坪林,各交流道之南向入口匝道高乘載管制。
(三) 107年9月23至24日14至21時,實施國5蘇澳至頭城,各交流道之北向入口匝道高乘載管制。另國5北向高乘載結束時間將視交通狀況機動調整。
三、入口匝道封閉:
(一) 107年9月22及23日0至24時,封閉國1平鎮系統南下入口及埔鹽系統南下入口匝道。
(二) 107年9月23及24日0至24時,封閉國1虎尾及埔鹽系統北上入口及國3竹南北上入口匝道。另假期最後1日,將視主線車流紓解情形,提前解除匝道封閉。
四、開放路肩:
現有開放路肩措施照常實施外,107年9月22日至24日,每日增加開放路肩路段與時段供小型車行駛(詳附表2)。
五、入口匝道儀控:
(一) 107年9月22至24日,視高速公路主線交通狀況,採取嚴格之入口匝道儀控管制。
(二) 107年9月22至24日,針對重點交流道(國1五股、機場系統、湖口、竹北南向入口,嘉義、永康、雲林系統、西螺、北斗、頭屋北向入口;國3安坑、中和、土城、鶯歌系統南向入口,竹崎、水上系統、古坑系統、竹山、霧峰系統、西濱北向入口)採嚴格匝道儀控管制。
(三) 107年9月22至24日,針對9個重點路段實施精進式匝道儀控。(國1南向楊梅至新竹、台中系統至豐原、彰化系統至埔鹽系統,北向台北至大華系統、西螺至埔鹽系統、三義至頭屋;國3南向鶯歌系統至大溪、快官至霧峰,北向後龍至西濱。)
六、國5機動實施大客車通行路肩及主線儀控:
假日視國5北上交通狀況機動開放宜蘭至頭城北上路段路肩供大客車通行並啟動主線儀控。
本次連假首度針對國道5號於假期前、後1日6-15時實施暫停收費措施,主要係考量連假期間國道5號交通狀況較西部嚴峻,東部公共運輸較缺乏,且國5替代道路不若西部國道有多元選擇,經高公局檢視106年類型相似連假之國5交通狀況,假期前、後1日白天時段之道路容量尚有餘裕,及為分散利用蘇花改前往花蓮、台東之車流壓力,故本次中秋節試辦前、後1日6-15時暫停收費措施,期轉移部分往返國5之交通需求,可減少尖峰時段瓶頸路段達到過飽和的機率,並縮短壅塞延時,建議可以調整行程之民眾提前或延後來分散假期間往返國道5號之車潮。
高公局提醒,連續假期間,國道部分路段於尖峰時段之交通量遠大於可服務通過容量,屆時會有較長時段及路段之壅塞情形。用路人如要開車出門,請務必做好車況檢查及蒐集瞭解各項交通疏導措施,配合地圖妥善規劃行程,出門前先下載「高速公路1968」App、「國5藍牙交通資訊推播」或上高公局即時路況資訊網站查詢路況,行駛途中可透過廣播、路上電子資訊看板、請同車親友使用「高速公路1968」App、「國5藍牙交通資訊推播」或撥打「1968」客服專線,掌握即時路況,彈性調整行車路線,避開壅塞路段,做個聰明的用路人。
最後,呼籲用路人開車務必注意行車安全,切勿疲勞駕駛並多遵循國道分流原則:「南北長途走國3、短途不要上國道、替代道路不用等、請搭乘公共運輸」,以利整體行車順暢。
107 年中秋節連續假期國道交通疏導措施一覽表。(圖/擷取自交通部高速公路局)

107 年中秋節連續假期每日增加開放路肩路段與時段彙整表。(圖/擷取自交通部高速公路局)

聯絡單位:高速公路局(查詢交通疏導措施內容請撥免付費24小時客服專線 1968)
交通管理組組長卓明君 (02)2909-6141#2301
交通管理組科長蔡明哲 (02)2909-6141#2331

