好房網News記者戴鈺純/綜合報導
新北市府考量近年工程原物料上漲、市場波動、實務操作及因應自主更新推動,檢討「新北市都市更新權利變換計畫提列共同負擔項目及金額基準」6月25日新北市都更審議會通過,昨(8)日正式上路,讓都市更新成本提列更趨於合理及明確。
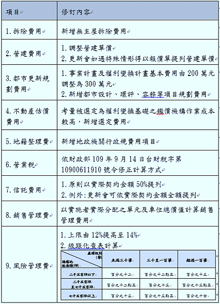
新北市都更處表示,本次修法重點之一為調整營建單價,將物價基準日由2014年4月調整至2020年8月,以平均規模總樓板面積落在2,500到7,500坪間21至26層樓的一般都更案來說,鋼骨鋼筋混凝土造21至25層建築物每坪單價由15萬3,800元調整為17萬1,200元、鋼筋混凝土造21至25層建築物每坪單價由13萬1,200調整為14萬6,100元,平均調整幅度達11%左右。

另外,提出都市更新申請時,營建單價除可加計物價指數調整外,還可依個案建築規劃再額外加計樓板隔音、綠建築、智慧建築、制震、三級建材等所需費用。
其次是風險管理費率上限由12%提高至14%,並以級距方式認列,更加明確風險管理費計算。除此之外,本次修法也針對更新會費用提列方式重新檢視,讓更新會成本提列更具彈性,以協助民眾自力更新。
都更處補充,本次修法在盡量確保地主及實施者雙方權益下整體檢討,並綜合考量新北房市支撐能力,調整營建單價及相關費用提列,適度反映市場變化,後續市府將會持續滾動檢討,以回應外界期待。如欲適用本次修正後規定,評價基準日亦須訂於本基準發布之後,以保障住戶與實施者雙方權益及公平性。

