好房網News記者嚴鈺雯/綜合報導
國內於16日新增1199例本土病例,確診數再度突破千例,全台共有19縣市皆有確診個案,其中新北市、台北市、桃園市個案皆破百,分別增加434例、206例、159例。
至於最新確診足跡,各地方政府也陸續於下午公布,包含基隆市、台北市、桃園市、新竹市、新竹縣、苗栗縣、台中市、雲林縣、台中市、南投縣、嘉義市、台南市、高雄市、屏東縣、花蓮縣、台東縣等縣市,地點遍及數百處。
全台共有19縣市皆有確診個案。圖/嘉義市政府提供
基隆市:
基隆足跡。圖/基隆市政府提供
基隆足跡。圖/基隆市政府提供
基隆足跡。圖/基隆市政府提供
基隆足跡。圖/基隆市政府提供
台北市:
台北足跡。圖/台北市政府提供
台北足跡。圖/台北市政府提供
台北足跡。圖/台北市政府提供
台北足跡。圖/台北市政府提供
台北足跡。圖/台北市政府提供
台北足跡。圖/台北市政府提供
台北足跡。圖/台北市政府提供
桃園市:
桃園足跡。圖/桃園市政府提供
新竹市:
新竹市足跡。圖/新竹市政府提供
新竹縣:
新竹縣足跡。圖/新竹縣政府提供
新竹縣足跡。圖/新竹縣政府提供
新竹縣足跡。圖/新竹縣政府提供
新竹縣足跡。圖/新竹縣政府提供
苗栗縣:
苗栗縣足跡。圖/苗栗縣政府提供
苗栗縣足跡。圖/苗栗縣政府提供
苗栗縣足跡。圖/苗栗縣政府提供
苗栗縣足跡。圖/苗栗縣政府提供
苗栗縣足跡。圖/苗栗縣政府提供
苗栗縣足跡。圖/苗栗縣政府提供
苗栗縣足跡。圖/苗栗縣政府提供
苗栗縣足跡。圖/苗栗縣政府提供
苗栗縣足跡。圖/苗栗縣政府提供
苗栗縣足跡。圖/苗栗縣政府提供
苗栗縣足跡。圖/苗栗縣政府提供
苗栗縣足跡。圖/苗栗縣政府提供
苗栗縣足跡。圖/苗栗縣政府提供
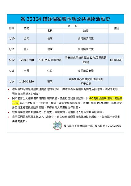
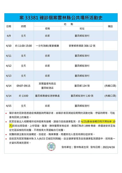
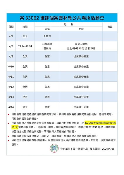
雲林縣:
雲林縣足跡。圖/雲林縣政府提供
雲林縣足跡。圖/雲林縣政府提供
雲林縣足跡。圖/雲林縣政府提供
雲林縣足跡。圖/雲林縣政府提供
台中市:
台中足跡。圖/台中市政府提供
台中足跡。圖/台中市政府提供
南投縣:
南投足跡。圖/南投縣政府提供
嘉義市:
嘉義市足跡。圖/嘉義市政府提供
台南市:
台南足跡。圖/台南市政府提供
台南足跡。圖/台南市政府提供
台南足跡。圖/台南市政府提供
台南足跡。圖/台南市政府提供
台南足跡。圖/台南市政府提供
台南足跡。圖/台南市政府提供
台南足跡。圖/台南市政府提供
台南足跡。圖/台南市政府提供
台南足跡。圖/台南市政府提供
台南足跡。圖/台南市政府提供
台南足跡。圖/台南市政府提供
台南足跡。圖/台南市政府提供
台南足跡。圖/台南市政府提供
台南足跡。圖/台南市政府提供
台南足跡。圖/台南市政府提供
高雄市:
高雄市足跡。圖/高雄市政府提供
高雄市足跡。圖/高雄市政府提供
高雄市足跡。圖/高雄市政府提供
高雄市足跡。圖/高雄市政府提供
高雄市足跡。圖/高雄市政府提供
屏東縣:
屏東縣足跡。圖/屏東縣政府提供
屏東縣足跡。圖/屏東縣政府提供
屏東縣足跡。圖/屏東縣政府提供
屏東縣足跡。圖/屏東縣政府提供
屏東縣足跡。圖/屏東縣政府提供
屏東縣足跡。圖/屏東縣政府提供
花蓮縣:
花蓮足跡。圖/花蓮縣政府提供
花蓮足跡。圖/花蓮縣政府提供
花蓮足跡。圖/花蓮縣政府提供
花蓮足跡。圖/花蓮縣政府提供
花蓮足跡。圖/花蓮縣政府提供
花蓮足跡。圖/花蓮縣政府提供
花蓮足跡。圖/花蓮縣政府提供
台東縣:
台東足跡。圖/台東縣政府提供
台東足跡。圖/台東縣政府提供
台東足跡。圖/台東縣政府提供
台東足跡。圖/台東縣政府提供