聯合報記者徐白櫻/綜合報導
高雄市最大里人口超過4萬人、最小里不滿200人,差距253倍深受詬病。高市議會進行民政部門業務報告及質詢,高市民政局表示,市府完成「里鄰編組及調整辦法修正」,有關里之編制及調整,密集大樓住宅以4千戶為上限,山區等人口稀少地區以300戶為原則;預計今年12月24日核定,下屆里長選舉投票日4個月之前實施。
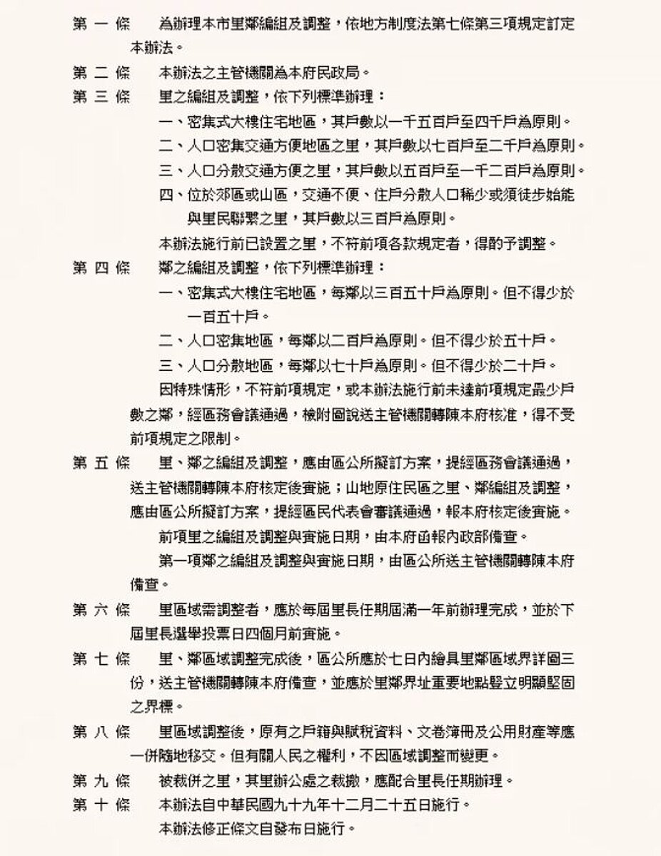
高市議會進行民政部門業務報告及質詢,民政局長閻青智指出,里鄰編組及調整辦法已於3月初完成修正法令公告,接下來各區公所會擬定方案跟基層尋求共識以利推動。市府公告之內容如下。

里之編組及調整,依下列標準辦理:
一、密集式大樓住宅地區,其戶數以1500戶至4千戶為原則。
二、人口密集交通方便地區之里,其戶數以700戶至2千戶為原則。
三、人口分散交通方便之里,其戶數以500戶至1200戶為原則。
四、位於郊區或山區,交通不便、住戶分散人口稀少或須徒步始能與里民聯繫之里,其戶數以300戶為原則。
鄰之編組及調整,依下列標準辦理:
一、密集式大樓住宅地區,每鄰以350戶為原則。但不得少於150戶。
二、人口密集地區,每鄰以200戶為原則。但不得少於50戶。
三、人口分散地區,每鄰以70戶為原則。但不得少於20戶。
民政局指出,3至5月各區公所進行方案研議,尋求地方共識,里區域需調整者,應於每屆里長任期屆滿1年前辦理完成,並於下屆選舉投票日4個月前實施,預定114年12月24日完成函報核定。
原文出處 【高雄大小里人口差253倍 「里鄰編組及調整辦法」公告了】

